北京2026年4月27日 /美通社/ -- 2026年4月4日,陆道培医院分子医学团队在国际权威肿瘤学期刊《英国癌症杂志》(British Journal of Cancer)在线发表了最新研究成果。该研究题为《TCF3::HLF阳性B-ALL:单中心34例患者的综合临床与分子特征》,这是迄今为止全球针对此类极罕见、极高危白血病规模最大、最全面的单中心临床和全转录组测序(WTS)分析报道。

这项研究不仅彰显了陆道培分子医学团队在精准医学与分子诊断领域的国际领先水平,更为此类极高危患者点亮了改善治疗的新希望。
聚焦"白血病硬骨头":罕见且致命的TCF3::HLF阳性B-ALL
TCF3::HLF阳性B细胞急性淋巴细胞白血病(B-ALL)是一种罕见且具有高度侵袭性的亚型。既往研究报道该亚型约占B-ALL病例的1%。在陆道培医院筛查的2136例 B-ALL患者中,其检出率为1.59%(共34例)。
该亚型通过破坏正常的B细胞分化过程,导致细胞退化至不成熟的混合造血状态,患者往往对常规化疗产生强烈的耐药性,历史预后极差。基于其独特的分子与临床特征,在2022年WHO造血与淋巴组织肿瘤分类中,TCF3::HLF阳性B-ALL被正式列为一个独立的疾病实体。
然而,在本研究发表之前,全球文献中关于该亚型的系统性报道仍十分有限,已报道病例总数不足50例,且缺乏基于全转录组测序(WTS)的深入研究,其分子特征与潜在治疗靶点尚未得到充分阐明。
突破测序瓶颈:系统解析关键分子特征
依托强大的全转录组测序(WTS)和靶向测序平台,陆道培分子医学团队对这34名患者进行了"抽丝剥茧"般的基因层级剖析:
发现三种融合变异体(Isoforms):
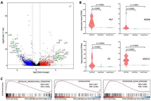
研究团队精准识别了三种TCF3::HLF融合亚型,并明确Isoform III是Isoform II的选择性剪接产物。而既往的文献中经常错误鉴定Isoform III和Isoform II异构体。

识别关键致突变通路(RAS与CD33):
基因突变筛查显示,在存在突变的患者中,高达85.7%携带RAS通路突变(如NRAS、KRAS等),提示该通路在疾病发生发展中可能发挥重要作用,并为潜在的靶向治疗提供了依据。
转录组揭示侵袭性相关分子特征:
全转录组分析揭示,这类白血病之所以凶险,是因为其内部发生了显著的转录重塑,表现为上皮-间质转化(EMT)、异常的凝血激活和免疫失调通路被显著激活。这种"促迁移、促血栓形成"的表型转变,可能解释其高度侵袭性的临床行为。

桥接生命:CAR-T与造血干细胞移植(allo-HSCT)的实战策略
除了基础分子层面的突破,该研究团队还基于长期随访数据(该队列5年总体生存率为35.2%),为临床管理提供了具有重要参考价值的治疗策略:
异基因造血干细胞移植(allo-HSCT)是目前实现长期生存的关键治疗策略:
研究数据显示,接受allo-HSCT的患者总体生存率(OS)和无事件生存率(EFS)显著改善(p < 0.0001)。未进行移植的患者预后极差,多数在诊断后早期复发。
CAR-T细胞疗法可作为移植前的有效桥接策略:
对于该类化疗高度耐药的白血病,尽管单纯的CAR-T治疗难以提供持久缓解,但其在诱导微小残留病(MRD)阴性、促进患者顺利进入移植阶段具有重要作用。在本研究中,11 例患者通过CAR-T治疗达到MRD阴性后,成功在第一次完全缓解期(CR1)进行了移植。
结语与展望
陆道培分子医学团队此次在《British Journal of Cancer》上发表的研究,填补了国际上关于TCF3::HLF阳性B-ALL大规模全转录组和临床综合分析的空白,为这一极高危亚型的个性化诊疗提供了重要依据。
从潜在分子靶点(如RAS通路异常)的识别,到"CAR-T桥接联合异基因造血干细胞移植"治疗策略的探索,该研究为优化该类患者的治疗路径提供了新的思路!未来,团队将继续依托先进的分子诊断技术,以领先的基因组分析实力支持临床精准诊疗,为更多罕见与疑难血液病患者带来切实可及的治疗获益。
陆道培分子医学实验室的陈雪博士和马小丽副主任技师是论文的共同第一作者,刘红星主任是论文的通讯作者。
- 作者简介-
陈雪 博士
陆道培医院分子医学室
北京大学医学部血液学博士,病理/检验执业医师,陆道培医院分子医学室副主管及基因组学分析核心成员。先后负责血液系统遗传病和融合基因项目的临床应用和持续改进工作。分析和总结2万余例融合基因筛查及3000余例急性白血病转录组测序数据,在复杂血液病分子分型领域积累了深厚的实战经验。以第一作者在 Nature Medicine,Blood,Blood Cancer Journal,American Journal of Hematology,Blood Advances,British Journal of Cancer 等国际权威期刊发表学术论文30余篇,累计影响因子175分。多次在中国/美国/日本/韩国 血液学年会,美国人类遗传学年会做学术报告。
马小丽 副主任技师
河北燕达陆道培医院分子医学室
副主任检验技师、助理研究员。2014年加入陆道培分子医学团队至今,先后负责核酸提取、白血病融合基因检测及报告解读工作,在各种类型的标本核酸提取及融合基因检测方面积累较多经验。分子医学室基因组学分析主要成员之一,以第一作者发表过学术论文、曾于日本血液学会年会 (JSH)和国际实验室血液学协会年会(ISLH)等会议进行学术成果展示。
刘红星 院长
北京陆道培血液病研究院执行院长;陆道培医院病理和检验医学科主任
研究员、检验/病理执业医师。从事临床医师工作 3 年,血液病实验诊断和相关研究工作 23 年。在白血病新分子分型和致病分子机制方面有多项国际原创性新发现或国际领先的研究成果,对血液病的精准诊断和治疗改进有直接的帮助,影响和改写着血液病国际诊疗指南。相关研究成果以通讯/第一作者于 Nature Medicine、Blood、Science Bulletin、Blood Cancer Journal、Amercian Journal of Hematology 等学术期刊发表论文 170 余篇。

加载中,请稍侯......